At the time of writing this review Blender 2.58a is the latest version available for Windows, Linux and mac. Blender 2.5x is much more user friendly to new users and remember its free! This review will be split into 4 sections -
1. The interface
2. The Noob factor (beginners user-ability) basic use and tips.
3. The verdict
The Interface
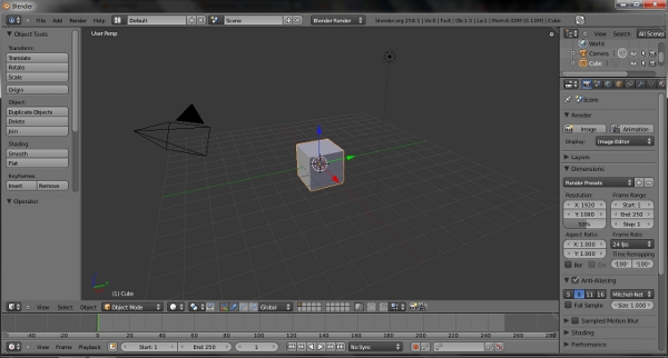
When you first download Blender from here this is the interface you will see when running it after installation.

This interface is completely customizable my personal interface looks like this.

I liked the standard 2.5x user interface so i only changed it slightly by removing the timeline, as i don't animate at the moment. Then changing the theme this is done in user preferences and is very easy you just assign different colours to different parts of the interface. Everything can be moved, re-sized, removed and of course you can add stuff this will be covered in more detail later in part 2 and 3 of the review. It is worth mentioning blender has several built in layouts for different tasks, these can be found by clicking on the icon between "help" and the box with "default" in it. Overall to keep this section short and sweet its hard to find anything wrong with a user interface that's completely customizable, the only thing i will knock it down on is the initial "OK this is different" when you first use the program. Even that one tiny complaint goes away after using the software for a while so for this part of the review blender scores 4.5/5
The Noob factor (beginners user-ability) basic use and tips.
Although as i have already mentioned Blender 2.5x is more user friendly to new users, I'm not going to lie its very unlikely you will know where to start but don't worry there is a lot of help out there and even built into blender :D
First things first are you using a three button mouse its recommended but not essential, Blender is set up by default for a 3 button mouse so if your using a laptop touch pad for instance the first thing you want to do is go to file, user preferences, then under the input tab put a tick in the box next to emulate 3 button mouse. Also worth mentioning you can emulate a numpad if you don't have one too.
Ok so now you have default blender setup to use with the hardware you have, time to learn the golden rule.
One hand on the keyboard the other on the mouse - You will hear this everywhere throughout tutorials etc
Now i will cover where people new to blender can get help, I recommend at least a quick browse of the manual which can be found under "help" on the top toolbar. That manual alone would give you all you need to start with blender. Problem is not many people like reading lengthy manuals (myself included lol) So what else is out there well lots and lots of tutorials written and videos some with example files. You can use your preferred search engine to find many just make sure you search for Blender 2.5 tutorials. I really suggest checking out these tutorials (work from the bottom to the top of the page, these are his beginner tutorials you can also find more advanced tutorials on his site. I learnt the most from these videos and whats best is they are free.
Several other sources for free help -
http://blendernerd.com/
http://www.blendernation.com/category/education/tutorials/
http://www.youtube.com/user/TheDude3585
http://www.katsbits.com/tutorials/
http://blenderunderground.com/forums/index.php
http://www.blenderguru.com/category/tutorials/
http://www.blendercookie.com/category/all/tutorials/
http://blenderartists.org/forum/forumdisplay.php?32-Tutorials
and there is plenty more out there too :D
Quick and ultra easy box to egg tutorial.
Just a quick tutorial showing how to change a box into an egg. Rotation controls are as follows if your using a 3 button mouse hold the middle mouse button and the left mouse button if your emulating a 3 button mouse hold alt and left click.
I will have more tutorials on this blog soon for blender this is just a sample of the program for the review.
Overall with all the help there is out there for beginners, i think blender is a very good program for [people even new to 3d modelling. 5/5
Verdict
Blender is a great program and this review did not even scratch the surface, there is so much more it can do. Though this review is for people new to blender and therefore covers the basics. A great free program with lots of free resources and help that's what Zero Dosh strives to find and in Blender it was found.
A fantastic 9/10
Highly recommended.
1. The interface
2. The Noob factor (beginners user-ability) basic use and tips.
3. The verdict
The Interface
When you first download Blender from here this is the interface you will see when running it after installation.
This interface is completely customizable my personal interface looks like this.
I liked the standard 2.5x user interface so i only changed it slightly by removing the timeline, as i don't animate at the moment. Then changing the theme this is done in user preferences and is very easy you just assign different colours to different parts of the interface. Everything can be moved, re-sized, removed and of course you can add stuff this will be covered in more detail later in part 2 and 3 of the review. It is worth mentioning blender has several built in layouts for different tasks, these can be found by clicking on the icon between "help" and the box with "default" in it. Overall to keep this section short and sweet its hard to find anything wrong with a user interface that's completely customizable, the only thing i will knock it down on is the initial "OK this is different" when you first use the program. Even that one tiny complaint goes away after using the software for a while so for this part of the review blender scores 4.5/5
The Noob factor (beginners user-ability) basic use and tips.
Although as i have already mentioned Blender 2.5x is more user friendly to new users, I'm not going to lie its very unlikely you will know where to start but don't worry there is a lot of help out there and even built into blender :D
First things first are you using a three button mouse its recommended but not essential, Blender is set up by default for a 3 button mouse so if your using a laptop touch pad for instance the first thing you want to do is go to file, user preferences, then under the input tab put a tick in the box next to emulate 3 button mouse. Also worth mentioning you can emulate a numpad if you don't have one too.
Ok so now you have default blender setup to use with the hardware you have, time to learn the golden rule.
One hand on the keyboard the other on the mouse - You will hear this everywhere throughout tutorials etc
Now i will cover where people new to blender can get help, I recommend at least a quick browse of the manual which can be found under "help" on the top toolbar. That manual alone would give you all you need to start with blender. Problem is not many people like reading lengthy manuals (myself included lol) So what else is out there well lots and lots of tutorials written and videos some with example files. You can use your preferred search engine to find many just make sure you search for Blender 2.5 tutorials. I really suggest checking out these tutorials (work from the bottom to the top of the page, these are his beginner tutorials you can also find more advanced tutorials on his site. I learnt the most from these videos and whats best is they are free.
Several other sources for free help -
http://blendernerd.com/
http://www.blendernation.com/category/education/tutorials/
http://www.youtube.com/user/TheDude3585
http://www.katsbits.com/tutorials/
http://blenderunderground.com/forums/index.php
http://www.blenderguru.com/category/tutorials/
http://www.blendercookie.com/category/all/tutorials/
http://blenderartists.org/forum/forumdisplay.php?32-Tutorials
and there is plenty more out there too :D
Quick and ultra easy box to egg tutorial.
Just a quick tutorial showing how to change a box into an egg. Rotation controls are as follows if your using a 3 button mouse hold the middle mouse button and the left mouse button if your emulating a 3 button mouse hold alt and left click.
I will have more tutorials on this blog soon for blender this is just a sample of the program for the review.
Overall with all the help there is out there for beginners, i think blender is a very good program for [people even new to 3d modelling. 5/5
Verdict
Blender is a great program and this review did not even scratch the surface, there is so much more it can do. Though this review is for people new to blender and therefore covers the basics. A great free program with lots of free resources and help that's what Zero Dosh strives to find and in Blender it was found.
A fantastic 9/10
Highly recommended.
No comments:
Post a Comment